Sectie 17
-


01

http://www.iwab.nu/H4-124.html
Dit is een blokschema van een ontvanger
Het blokje X stelt voor

a   detector
b   oscillator
c   mengtrap
d   MF versterker

b
-


02

http://www.iwab.nu/H4-125.html
Blokschema superheterodyne ontvanger
Het blokje X stelt voor

a   detector
b   mengtrap
c   buffertrap
d   MF versterker

a
-


03

http://www.iwab.nu/H4-126.html
Blokschema superheterodyne ontvanger
Het blokje X stelt voor

a   begenzer
b   lf versterker
c   detector
d   oscillator

b
-


04

http://www.iwab.nu/H4_034.html
Dit is het blokschema van een ontvanger.
Het blokje gemerkt X stelt voor:

a   de oscillator
b   de middenfrequentversterker
c   de hoogfrequentversterker
d   BFO

b
HFversterker                 MFversterker               LFversterker
                       mengtrap                   mengtrap
                            VFO                           BFO
-


05

http://www.iwab.nu/H4-127.html
Dit is het blokschema van een telegrafie ontvanger
Het blokje X stelt voor

a   BFO
b   1ste oscillator
c   de AVR
d   discriminator

a
-


06

http://www.iwab.nu/H4-097.html
In het schema is in blokvorm een 2-meter ontvanger (dubbelsuper) gegeven.
Als het ontvangen signaal een frequentiezwaai heeft van 3 Khz dan bedraagt de frequentiezwaai in de 2de mf-versterker:

a   30 Hz
b   300 Hz
c   3 Khz
d   30 Khz

c  De zwaai is constant
-


07

http://www.iwab.nu/H4_038.html
Dit is het blokschema van een ontvanger.
Wat is de frequentie van de 2de mf-versterker?

a   15 Mhz
b   2 Mhz
c   1 Mhz
d   500 Khz

c
-


08

http://www.iwab.nu/H4-098.html
In de figuur is het blokschema van een 2 meter ontvanger (dubbelsuper) weergegeven.
Wat is de minimale bandbreedte van het 1ste MF?

a   6 Khz
b   1 Mhz
c   2 Mhz
d   15 Mhz

2 Mhz , zo breed is de 2 meterband
-


09

http://www.iwab.nu/H4_015.html
Een ontvanger is afgestemd op 1 Mhz
De middenfrequentie bedraagt 450 Khz
De ingestelde frequentie van blok X bedraagt

a   1000 Khz
b   1900 Khz
c   450 Khz
d   1450 Khz

In = 1 Mhz
uit = 450 Khx

mengtrap = f1+f2 =   1 Mhz + 450 Khz = 1.45 Mhz = 1450 Khz
of 
mengtrap = f1 - f2 =   1 Mhz - 450 Khz =550 Khz
-


10

http://www.iwab.nu/H4_045.html
In  blokschema is de functie van de meter het aanwijzen van:

a   de signaalsterkte
b   het uitgangsvermogen
c   de frequentiezwaai
d   de afstemfrequentie

a
-


11

http://www.iwab.nu/H4_007.html
Blok 12 is hier

a   AM-detector
b   AVR-detector
c   FM-detector
d   derde oscillator

b
-


12

http://www.iwab.nu/H4-128.html
De funtie van blok 7 is

a   laagfrequentversterker
b   bandkeuze oscillator
c   laagdoorlaatfilter
d   interferentie oscillator
-


13
****************nvt
-


14

http://iwab.nu/034_001.html
Een voorversterker voor de twee meter amateurband heeft minimaal een bandbreedte van:

a   2 meter
b   2 Mhz
c   146 Mhz
d   144 Mhz

2 meter is de golflengte bij de frequenties tussen de 144 Mhz en de 146 Mhz
2 Mhz is de totale bandbreedte van 144 Mhz tot 146 Mhz

146 Mhz is de bovengrens van de 2-meterband
144 Mhz is de ondergrens van de 2-meterband
-


15

http://www.iwab.nu/H4_062.html
Het primaire doel van de hf-versterker in een ontvanger is om:

a   de gevoeligheid van de ontvanger te verhogen
b   automatische versterkerregeling te kunnen toepassen
c   voldoende nabij-selectiviteit te bereiken
d   de antenne aan te passen

a
-


16

http://www.iwab.nu/H4_066.html
In de mengtrap van een superheterodyne ontvanger wordt het hoogfrequent signaal:

a   in frequentie gemoduleerd
b   hoorbaar gemaakt
c   gedetecteerd
d   in frequentie getransformeerd

d
-


17

http://www.iwab.nu/H4-129.html
De middenfrequentversterker van een superheterodyne ontvanger

a   scheidt de oscillator en de eindtrap van elkaar
b   scheidtt de modulatie van het hoogfrequent signaal
c   bepaalt de selectiviteit van de ontvanger
d   versterkt het antennesignaal

c
-


18

http://www.iwab.nu/H4_029.html
De nabijselectiviteit van een ontvanger wordt hoofdzakelijk bepaald door de:

a   oscillatorfrequentie
b   filters in de mf-versterker
c   afstemkringen in de hf-versterker
d   automatische frequentieregeling (AFC)

b
-


19

http://www.iwab.nu/H4_041.html
De nabij-selectiviteit van een ontvanger is de eigenschap om:

a   de spiegelfrequentie te onderdrukken
b   zwakke signalen te ontvangen
c   de signalen op naastliggende frequenties te onderdrukken
d   op de gekozen frequentie te blijven staan

Nabijselectiviteit.
Dit is het vermogen van de ontvanger om bij het afstemmen een voldoende groot onderscheid te maken tussen zenders, die in frequentie dicht bij elkaar liggen.
Dit wordt hoofdzakelijk bepaald door de filters in het MF-versterker.
-


20

http://www.iwab.nu/H4-130.html
De bandbreedte van een suiperheterodyne wordt in hoofdzaak bepaalt door

a   de hoogfrequent ingangskring
b   de oscillator
c   de middenfrequent versterker
d   de detector

de banddoorlaat van het middenfrequent (300-2700Hz)
-


21

http://www.iwab.nu/H4-131.html
De eigenschap van een ontvanger om signalen op de naastliggende frequenties te onderdrukken  heet

a   stabiliteit
b   gevoeligheid
c   bandbreedte
d   selectiviteit

d
-


22

http://www.iwab.nu/jj_04_03_001v_022.html
De frequentiestabiliteit van een superheterodyne ontvanger wordt bepaald door de:

a   detector
b   hf-versterker
c   oscillator(en)
d   mf-versterker(s)

c
-


23

http://www.iwab.nu/H4-132.html
De filters in de hoogfrequentversterker van een ontvanger dienen om

a   motorstoringen te verminderen
b   de oscillatiefrequentie te stabiliseren
c   veraf selectiviteit te verbeteren
d   de spiegelfrequentie te versterken

c
-


24

http://www.iwab.nu/H4_051.html
Welke trap van een 2-meter ontvanger geeft het grootste aandeel in de ruis aan de uitgang van de ontvanger?

a   de laagfrequent versterker
b   de mengtrap
c   de middenfrequent versterker
d   de hoogfrequent versterker

d
-


25

http://www.iwab.nu/H4-133.html
In en ontvanger wordt hoogfrequentversterking toegepast om de

a   gelijkloop tussen de oscillator en antennekting te verbeteren
b   kruismodulatie in de mengtrap te verminderen
c   gevoeligheid van de ontvanger te verbeteren
d   bandbreedte van de ontvanger te vetkleinen

c
-


26

http://www.iwab.nu/H4_019.html
Een superheterodyne-ontvanger heeft geen hf-versterker
Draaien aan de afstemknop verandert de afstemfrequentie van

a   alleen de antenneingang
b   de detector
c   de middenfrequent afstemkringen
d   de oscillator en de antenneingang

d

Extra uitleg:

Bij een superheterodyne-ontvanger wordt gebruik gemaakt van een mengoscillator.
Het verkregen MF ontstaat door:   Ontvangfrequentie   - Oscillatorfrequentie
                                               of     Oscillatorfrequentie - Ontvangfrequentie
-


27

http://www.iwab.nu/H4_024.html
De automatische versterkingsregeling van een ontvanger regelt meestal de:

a. voeding
b. oscillator
c. audiotrap
d. hf- en mf-trappen

d
-


28

http://www.iwab.nu/H4_052.html
De automatische versterkingsregeling van een ontvanger regelt de:

a   middenfrequentversterker
b   oscillator
c   detector
d   BFO

a
-


29

http://www.iwab.nu/H6-122.html0
Door het toevoegen van een hf-trap voor de mengtrap van een superheterodyne ontvanger:

a   kan de ontvanger over een groter bereik worden afgestemd
b   wordt de BFO overbodig
c   wordt de gevoeligheid van de ontvanger verhoogd
d   kunnen EZB-signalen worden ontvangen

c
-


30

http://iwab.nu/H3_137.html
Oversturing van een ontvanger wordt veroorzaakt door:

A. intermodulatie
B. te veel inkomend signaal
C. mantelstromen in de antennekabel
D. het wegvallen van de oscillatorfrequentie

b
-


31

http://www.iwab.nu/H4_004.html
De gevoeligheid van een ontvanger wordt in hoofdzaak bepaald door

a   de oscillator
b   de hf-versterker
c   de detector
d   de lf-versterker

b
-


32

http://www.iwab.nu/H4_026.html
De gevoeligheid van een ontvanger wordt groter indien:

a   de mf-frequentie verlaagd wordt
b   er meer lf-versterking wordt toegepast
c   er meer mixers worden toegepast
d   er goede hf-versterker voor de ingang wordt aangesloten

d
-


33

http://www.iwab.nu/H4-134.html
De hf versterkertrap van een superheterodyne ontvanger dient om een versterking te hebben die

a   niet groter is dan 1 maal
b   zo hoog mogelijk is
c   voldoende is om wakke signalen te versterken tot boven het ruisniveau van de mengtrap
d   afhangt van de bandbreedte van de mf versterker

c
-


34

http://www.iwab.nu/H4_022.html
Een hf-ontvanger met een doorlaatbandbreedte van 300 Hz ontvangt een CW-signaal (A1A).
De signaal-ruisverhouding aan de uitgang is 20 dB.
Als de doorlaatbreedte wordt overgeschakeld naar 3000 Hz, wordt bij gelijkblijvende versterking de signaal/ruisverhouding:

a   is niet te bepalen
b   kleiner
c   groter
d   ongewijzigd

b

Het ruisvermogen is evenredig met de bandbreedte.
Bredere bandbreedte - meer ruis
Bandbreedte x10 - ruis x10
S/R is slechter
-


35

http://www.iwab.nu/H03_06_056.html
De oscillaror in een superheterodyne ontvanger

a   wekt de hulpfrequentie voor de mengtrap op
b   scxheidt de zijbanden van de draaggolf
c   zorgt voor de spiegelonderdrukking
d   bepaalt de versterking van de eerste middenfrequenttrap

a
-


36

http://www.iwab.nu/H4-071.html
Het frequentiebereik van een ontvanger loopt van 144 tot 146 MHz.
De middenfrequentie is 10 MHz.
Het frequentiebereik van de oscillator kan zijn:

a   164 - 166 MHz
b   124 - 126 MHz
c   144 - 146 MHz
d   154 - 156 MHz

d
-


37

http://iwab.nu/H4-076.html
Een ontvanger heeft een mf-bandbreedte van 6 kHz.
De hoogste frequentie die na een detectie van een AM-signaal onvervormd wordt weergegeven bedraagt:

a   12000 Hz
b   6000 Hz
c   1000 Hz
d   3000 Hz
BB AM = 2*f-mod
d
-


38

http://www.iwab.nu/jj_03_08_002v_003.html
In een superheterodyne ontvanger is de frequentieafstand tussen de afgestemde frequentie en de spiegelfrequentie

a   de middenfrequentie
b   de frequentie van het signaal min de middenfrequntie
c   de frequentie van het signaal plus de middenfrequntie
d   tweemaal de middenfrequentie

d
Fs = 2 x MF
-


39

http://www.iwab.nu/H4_033.html
Een enkel superheterodyne-ontvanger heeft een middenfrequentie van 455 Khz.
Voor ontvangst op 7.055 Mhz is de oscillator afgestemd op:

a    6.145 Mhz
b   7.055 Mhz
c   7.510 Mhz
d   7.965 Mhz

De mengtrap

f1 - f2  = 7055 - 455 = 6.600 Mhz
of 
f1 + f2 = 7055 + 455 = 7.510 Mhz
-


40

http://www.iwab.nu/H4-080.html
Met een superheterodyne ontvanger wordt een signaal ontvangen van 14 Mhz.
De oscillatiefrequentie is 5 Mhz.
De spiegelfrequentie is:

a   23 Mhz
b   4 Mhz
c   5 Mhz
d   1 Mhz

MF = frx - fosc = 14 - 5 =9 Mhz

Fs = frx +/- 2 x MF =  14  - 18 = 4 Mhz
                                   14 + 18 = 32 Mhz
-


41

http://www.iwab.nu/058_006.html
Met een superheterodyne-ontvanger wordt een signaal van 8 MHz ontvangen.
De oscillatorfrequentie is 6,5 MHz.
De spiegelfrequentie is:

a   9,5 MHz
b   5 MHz
c   1,5 MHz
d   14,5 MH

8Mhz - 6.5 =   1.5 Mhz = Mf

fspiegel is 2xMf = 3 Mhz

Fs = RX +(-) 2* Mf

Fs = RX +(-) 2* Mf  =  8 + 3 = 11Mhz
Fs = RX +(-) 2* Mf  =  8  - 3 =  5Mhz
-


42

http://www.iwab.nu/jj_04_03_001v_018.html
Een ontvanger is afgestemd op de frequentie 145,700 MHz.
De oscillatorfrequentie bedraagt 135,000 MHz.
De spiegelfrequentie is:

A. 124,300 MHz   
B. 135,000 MHz
C. 156,400 MHz
D. 167,100 MHz

145.7 - 135 = MF = 10.7 Mhz

Fs=21.4 Mhz

Fs = RX +(-) 2* Mf

Fs = 145.7 - 21.4 = 124.3 Mhz

Bij ondermemging  Fs = RX - 2* Mf

Fs = RX +(-) 2* Mf

Fs = 145.7 + 21.4 = 167.1 Mhz

Bij bovenmenmging Fs = RX + 2* Mf2
-


43

http://www.iwab.nu/058_004.html
Een ontvanger voor 145.500 MHz heeft een middenfrequentie van 10.7 MHz.
De spiegelfrequentie is:

a   134.800 Mhz
b   10.700 Mhz
c   124.100 Mhz
d   156.200 Mhz

Fs = RX +(-) 2* Mf

Fs = RX +(-) 2* Mf
-


44

http://www.iwab.nu/058-010.html
De spiegelonderdrukking van een superheterodyne ontvanger wordt verbeterd door:

a   de bandbreedte van de laagfrequent verstertker te verkleinen
b   de selectiviteit van de hoogfrequent versterker te vergroten
c   de selectiviteit van de middefrequent versterker
d   de stabiliteit van de oscillator verrgroten

b
-


45

http://www.iwab.nu/jj_09_02_001v_020.html
Sommige ontvangers voor de HF-band van 1.3-30 Mhz hebben een middenfrequent van 40 Mhz en een vast laagdoorlaatfilter als ingangskring.
Deze constructie vergroot de kans op:

a   misaanpassing aan de antenne
b   oscilleren van de hf-versterker
c   ontvangst van de spiegelfrequentie
d   intermodulatie  

Uitleg:

Het hebben van een middenfrequentie van 40 MHz en een vast laagdoorlaatfilter als ingangskring is gunstig voor het tegengaan van spiegelfrequenties.
Door een bredere band neemt de kans op meerdere frequenties en dus intermodulatie toe.
-


46

http://www.iwab.nu/058_005.html
Een FM-ontvanger met een middenfrequentie van 10.7 MHz is afgestemd op een zender werkend op 90 MHz.
De oscillatorfrequentie is hoger dan de signaalfrequentie.
Een andere zender, op de spiegelfrequentie, veroorzaakt storing in de ontvangst.
Deze zender werkt op een frequentie van:

a   21.4 MHz
b   79.3 MHz
c   100.7 MHz
d   111.4 MHz

fs = 2 * MF

MF = 10.7 Mhz
fs = 21.4 Mhz

Rx =90
RX + fs = 90 + 21.4 = 111.4 Mhz
Rx  -  fs =  90 - 21.4 =   68.6 Mhz
-----------------------------------------------------------------
Extra uitleg:

Blokschema tekenen en invullen, zie blokschema: jj_04_02_004
Oscillator heeft hogere frequentie, dan ontvangstfrequentie (=bovenmenging),
dus + 2xMF ==> fs = fontv + 2xMF = 90 + 21,4 = 111,4 MHz
-


47

http://www.iwab.nu/H4-095.html
Een superheterodyne ontvanger is afgestemd op 800 Khz.
De oscillatie frequentie is 1255 Khz.
De spiegelfrequentie is:

a   2055 Khz
b   1710 Khz
c   455 Khz
d   345 Khz

Rx = 800 Khz
Oscil-f = 1255 Khz
in de mengtrap

komt 800 - 1255 = 455 Khz  = MF

fs = 2 x MF  = 2 x 455 = 910 Khz

F spiegel is 800 + 910 = 1710 Khz
-


48

http://www.iwab.nu/H4_035.html
In principe is een ontvanger voor de FM-omroepband (88-108Mhz) te verstemmen naar de 2-meterband.
Toch zal zo een ontvanger in de praktijk erg tegenvallen omdat:

a   de begrenzer ontbreekt
b   de mf-bandbreedte veel te klein is
c   de mf-bandbreedte veel te groot is
d   deze ontvanger geen geschikte kanaalindeling heeft

c   108-88 = 20 MHZ breed
-


49

http://www.iwab.nu/jj_04_03_001v_007.html
In een FM-ontvanger wordt een begrenzer toegepast om de…

a   ongewenste uitstraling te verminderen
b   vervorming van de mengtrap te beperken
c   selectiviteit te verbeteren
d   detector van een signaal te voorzien van constante amplitude

d
FM in 2 stappen a   FM discriminatie
                           b   AM detectie
-


50

http://www.iwab.nu/H4_016.html
De begrenzer in een FM-ontvanger begrenst

a   de amplitude van het te detecteren signaal
b   de bandbreedte van het laagfrequentsignaal
c   de frequentiezwaai
d   het frequentieverloop van de oscillator

FM in 2 stappen a   FM discriminatie
                           b   AM detectie
-


51

http://www.iwab.nu/H4_057.html
Om EZB-signalen te detecteren maakt men bij voorkeur gebruik van een:

A. diodedetector
B. Foster Seeley detector
C. productdetector
D. flankdetector

we hebben de modulatie (hf)
we moeten de draaggolf (hf) met een BFO maken
2 hf-signalen invoeren en de spraak eruit halen
dus een productdetector
-


52

http://www.iwab.nu/H4_049.html
De squelch-schakeling van een FM-ontvanger onderdrukt het signaal in de:

a.laagfrequentversterker
b.middenfrequentversterker
c.mengtrap
d.hoogfrequentversterker

a
-


53

http://www.iwab.nu/jj_04_03_001v_017.html
In een superheterodyne ontvanger met een middenfrequentie van 1 MHz , is de oscillatorfrequentie hoger dan de te ontvangen frequentie.
De ontvanger is afstembaar van 2 tot 5 MHz,
De capaciteit in de oscillatorkring dient dan gevarieerd te kunnen worden met een factor:

a.   2
b.   2.5
c.   4
d.  6.25

c
Bij een afstembereik van 2 tot 5 MHz en een MF van 1MHz. bij boven-menging:

Voor 2 MHz. is f osc = MF + f ontv = 1 + 2 = 3 MHz.
Voor 5 MHz. is f osc = MF + f ontv = 1 + 5 = 6 MHz.

Dan is het bereik 3 tot 6 MHz.

Of wel een verdubbeling van de VFO.

Bij een
fres = 1/2πLC betekend dat de capaciteit moet variëren met een factor 4 omdat deze onder het wortelteken staat.
-


54

http://www.iwab.nu/H4-135.html
Aan de ingang van een ontvanger zjn sterke signalen aanwezig 145.500 en 144.800 Mhz.
Welke intermodulatieproducten kunnen ontstaan

a   144 Mhz en 146 Mhz
b   145.500 Mhz en 146.200 Mhz
c   144.100 Mhz en 144.800 Mhz
d   144.100 Mhz en 146.200 Mhz

(2 x f1) -f2
(2 x 145.5) - 144.8 = 146.2 Mhz
(2 x f2) -f1
(2 x 144.8) - 145.5 = 141.1 Mhz
-


55

http://www.iwab.nu/H4_025.html
Een hf-ontvanger heeft een mf-versterker op 500 kHz (centrale frequentie) met een bandbreedte van 3000 Hz.
Om een J3E bovenzijbandsignaal in de 20-meter amateurband te ontvangen is de 1ste oscillator ingesteld op 14,7 MHz.
Voor optimale verstaanbaarheid wordt de hulposcillator (BFO) ingesteld op:

a. 498,5 kHz
b. 501,5 kHz
c. 497 kHz
d. 500 kHz

Extra uitleg:

Voor optimale verstaanbaarheid wordt de hulposcillator (BFO) ingesteld in het midden van het 3 kHz brede MF-filter.
Dit betekent, dat de BFO in het punt van het SSB signaal ligt op 1,5 kHz boven 500 kHz, dus op 501,5 kHz

BFO = MF + bovenband = 500 Khz + 1500 Hz = 501.5 Khz
-


56

http://www.iwab.nu/H4_036.html
Een ontvanger met een eerste middenfrequentie van 9 Mhz en een tweede middenfrequentie van 455 Khz wordt gebruikt om EZB-gemoduleerde signalen te ontvangen.
De osciltatorfrequentie voor de productdetector is ongeveer:

a   9003 Khz
b   455 Khz
c   910 Khz
d   9 Mhz

LEZEN !!

er staat 1ste = 9 Mhz
              2de = 455 Khz
-


57

http://www.iwab.nu/H4_058.html
Een superheterodyne ontvanger is zodanig afgestemd, dat een antennesignaal van     12 MHz kan worden ontvangen.
De middenfrequentie is 1,5 MHz.
De oscillatorfrequentie van deze ontvanger is:

A. 15 MHz
B. 10,5 MHz
C. 9 MHz
D. 3 MHz

B   
Ontv - MF = 12-1,5 = 10,5 MHz
-


58

http://www.iwab.nu/H4_064.html
Het circuit voor de automatische versterkingsregeling van een EZB ontvanger heeft bij voorkeur een afvaltijd van ongeveer:

a   1 minuut
b   1 seconde
c   1 microseconde
d   1 milliseconde

b
-


59

http://www.iwab.nu/H4-136.html
Bij demodulatie van enkelzijbandsignalen wordt doorgaans gebruikt gemaakt van een

a   anodedetector
b   ratio detector
c   product detector
d   discriminator

c
-


60

http://www.iwab.nu/H4-122.html
Bij demodulatie van enkelzijband signalen wordt goorgaans gebruik gemaakt van een

a   producdetector
b   anodedetector
c   ratiodetector
d   discriminator

d
-


61

http://www.iwab.nu/H4-137.html
De zwevings oscillator -BFO- van een superheterodyne ontvanger s nodig voor ontvangst van

a   telefiesie (A3F)
b   FM (F3E)
c   AM (A3E)
d   CW (A1A)

d
-


62

http://www.iwab.nu/H4-138.html
Als de detectieschakeling met BFO wordt meegeteld dan heeft een enkelvoudige superheterodyne-ontvanger:

a   3 mengtrappen
b   1 mengtrap
c   2 mengtrappen
d   4 mengtrappen

c
-


63


http://www.iwab.nu/H4-139.html
De zwevende oscillator bfo van een superheterodyne ontvanger werkt meestal op een frequentie dichtbij de frequentie van de

a   eerste oscillator
b   audioversterker
c   middenfrequentversterker
d   hoogfrequentversterker

c
-


64

http://iwab.nu/H4_021.html
Van een telegrafie-ontvanger is de middenfrequentie 756 Khz.
Om een A1A-signaal (onderbroken draaggolf) hoorbaar te maken heeft de BFO een frequentie van:

a       1 Khz
b   756 Khz
c   776 Khz
d   757 Khz

BFO zit altijd dicht bij de RX-frequentie  -/- de BB

Om het signaal hoorbaar te maken moet de BFO met b.v. 1kHz verschil bijgemengd worden.
Bij een MF van 756 kHz is dat dus 756 + 1= 757 kHz óf 756 – 1 = 755 kHz
-


65

http://www.iwab.nu/Waarden-003.html
Voor een goede werking dient R1 een waarde te hebben van:

a   100 Kohm
b   1000 ohm
c   500 ohm
d   100 ohm

a














Extra uileg:
Antwoord             waarom 100 K Ω?
Weerstand R1 zorgt voor de spanning over de varicap D1.
Deze moet zo hoog mogelijk zijn omdat dit de sperspanning betreft en de belasting zo laag mogelijk moet zijn.
-


66

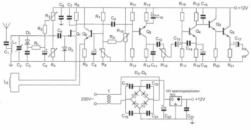
http://www.iwab.nu/Figuur_07_005.html            tekening 65
D3 – D6 is een


a   afvlakschakeling                  
:     afvlakschakeling onjuist want C22 (=elektrolytische condensator) verzorgt afvlakking
b   bruggelijkrichter                  
.      bruggelijkrichter juist want is een schema van een AM ontvanger
c   balansmodulator                       
  balansmodulator onjuist want deze zit in een SSB zender en heeft de diodes allemaal in gelijke richting
d   enkelzijdige gelijkrichter             
enkelzijdige gelijkrichter onjuist want die bevat meestal 1 diode, die een helft van de wisselspanning pakt.

b
-


67

http://www.iwab.nu/Figuur_07_002.html           tekening 65
De halfgeleider Q1 is een:

a   N-kanaal veldeffecttransistor
b   P-kanaal veldeffecttransistor
c   NPN-transistor
d   PNP-transistor

b
-


68

http://www.iwab.nu/Figuur_07_012.html         tekening 65
De schakeling rondom Q2 is bedoeld:

a   voor het precies instellen van de drain-source spanning van Q.
b   voor het opwekken van het oscillatorsignaal
c   voor het regelen van het laagfrequentvolume van de hoofdtelefoon
d   als detectorschakeling voor signalen van Q1

a
-


69

http://www.iwab.nu/Figuur_07_008.html         tekening 64

Halfgeleider Q3 is een:

a   NPN transistor
b   N-kanaal veldeffect transistor
c   PNP transistor
d   P-kanaal veldeffect transistor

c
-


70

http://www.iwab.nu/Figuur_07_011.html     tekening 64
Voor lf volumeregeling dient de volgende variabele weerstand of potmeter:

a   R3
b   R4
c   R8
d   R15

d
-


71

http://www.iwab.nu/Figuur_07_006.html      tekening 64
Q2 Q4 Q5 en Q6 zijn:

a   NPN transistoren
b   P-kanaal veldeffect transistoren
c   N-kanaal veldeffect transistoren
d   PNP-transistoren

a
-


72

http://www.iwab.nu/Figuur_07_007.html   tekening 64
Op de loper van R is een sinusvormig signaal aanwezig.
De potentiometer staat in de middenstand.
Het aan de hoofdtelefoon aangeboden signaal:

a   is in tegenfase met het signaal op de loper van R15
b   is in fase met het signaal op de loper van R15
c   ijlt 360 graden na t.o.v. het signaal op de loper van R15
d   ijlt 270 graden na t.o.v. het signaal op de toper van R15

a
fasedraai alleen bij Q4  
-


73

http://www.iwab.nu/Figuur_07_004.html   tekening 64
R11 en R12 :

a   dienen voor  tegenkoppeling van Q3
b   mogen geen draadgewonden weerstanden zijn
c   vormen met C9 een laagdoorlaatfilter
d   zorgen voor het juiste werkpunt van Q3

d
-


74

http://www.iwab.nu/Figuur_07_013.html     tekening 64
Het circuit met Q3 Q4 Q5 en Q6  is een

a   hoogfrequentversterker
b   laagfrequentvwrsterker
c   middenfrequentversterker
d   gelijkstroonversterker

b

-

 

 

75

 

http://www.iwab.nu/figuur_02_014.html
De gebruikelijke waarde voor C21 is ongeveer:

a   100 µF

b   500 pF

c   10 pF

d   10 nF

a   Het is een Elko , die zijn eigenlijk altijd in µF
afvlakken

-


76

http://www.iwab.nu/figuur_02_013.html     tekening 75
Transformator T2 dient voor het:

a   verkrijgen van de juiste voedingsspanning
b   aanpassen van de antenne
c   aanpassen aan de luidspreker-impedantie
d   opwekken van de BFO-spanning

c
-


77

http://www.iwab.nu/figuur_02_005.html     tekening 75
De transformator T1 dient voor het:

a   verkrijgen van de gewenste voedingsspanning
b   aanpassen van de antenne
c   aanpassen van de luidspreker
d   oprekken van de BFO-spanning

a
-


78

http://www.iwab.nu/figuur_02_010.html     tekening 75
De condensator C21 dient om:

a de voedingsspanning voor de oscillator constant te houden
b de verking van hoge tonen in de lf-versterker te verminderen
c hoge frequenties uit de voedingsspanning van het ontvangstgedeelte te weren
d spanningsvariaties door stroomveranderingen in de eindtrap af te vlakken

d
-


79

http://www.iwab.nu/figuur_02_016.html     tekening 75
Deze ontvanger is bedoeld voor de modulatiewijze:

a   EZB
b   AM
c   CW
d   FM

b
-


80

http://www.iwab.nu/figuur_02_003.html     tekening 75
Weerstand R1 maakt deel uit van het circuit van de:

a   automatische versterkingsregeling
b   detector
c   oscillator
d   laagfrequentversterker

a
-


81

http://www.iwab.nu/Figuur_02_032.html     tekening 75
De condenstor C5 dient om

a   het verlopen van de instelling van de transostor te voorkomen
b   ht circuit van de resonantiekring L6-C6 compleet te maken
c   de meekoppeling van de transistor te verzorgen
d   L6 op de spigelfrequewntie af te stemmen

b
-


82

http://www.iwab.nu/figuur_02_004.html     tekening 75
Condensator C7 dient als:

a   hoogfrequent aarding van de emitter van Q1
b   filter voor de spiegelfrequentie
c   laagfrequent aarding van de emitter van Q1
d   ontkoppeling van het oscillatorsignaal

a
-


83

http://www.iwab.nu/Figuur_02_033.html     tekening75
De condensator C24 dient om

a   de versterking van hoge tonen in de eindtrap te verkleinen
b   de LF tegenkoppeling in de eindtrap te verminderen
c   de stroom door de transistor constant te houden
d   de trensistor in het juiste werkpunt in te stellen

b
-


84

http://www.iwab.nu/figuur_02_018.html     tekening 75
Detectie van het laagfrequent signaal gebeurt door:

a   alleen D2
b   alleen D1
c   Q4
d   D1 en D2

b
-


85

http://www.iwab.nu/figuur_02_019.html    tekening 75
De gelijkrichting van de voedingsspanning wordt verzorgd door:

a   alleen D3
b   alleen D4
c   D3 en D4
d   alleen D5

c
-


86

http://www.iwab.nu/figuur_02_021.html     tekening 75
De automatische versterkingsregeling wordt verkregen met:
a   D1 en D2
b   alleen D2
c   D3 en D4
d   alleen D1

b
-


87

http://www.iwab.nu/figuur_02_022.html     tekening 77
De kring L1/C1 heeft tot doel:

a   het doorlaten van het te ontvangen station
b   de ontvanger tegen hoge spanningen op de antenne te beschermen
c   het onderdrukken van signalen op de middenfrequentie
d   de bandbreedte van de ontvanger te verkleinen

c
-


88

http://www.iwab.nu/Figuur_02_034.html     tekening 75
De kring L1-C1 staat afgestemd op de

a   oscillatorfrequentie
b   spiegelfrequentie
c   ontvangstfrequentie
d   middenfrequentie

d   deze frequentie onderdrukken zodat het MF niet extra ontvangen wordt
rondzingen
-


89

http://www.iwab.nu/Figuur_02_029.html     tekening 75
De condensatoren C22 en C24 zijn:

a   elektrolytische condensatoren
b   keramische condensatoren
c   polyestercondensatoren
d   luchtcondensatoren

a
-


90

http://www.iwab.nu/figuur_02_001.html     tekening 75
De ontvanger wordt afgestemd met:

a   alleen C6
b   alleen C3
c   C3, C6 en C25
d   alleen C25

C3 is pre-selectie denk ik
C6 is afstemming
C25 is Frequentie-afstemmen

Extra uileg

C3, C6 en C25 zijn allen variabele luchtcondensatoren, die zorgen voor preselectie (veraf selectiviteit).
C25: (= frequentieregelaar) verstemt de frequentie van de mengoscillator
maar zit op een as met de variabele luchtcondensatoren C3 en C6.

Dit is een schema van een AM-ontvanger
Bij EZB en CW heb je een BFO nodig, dus kan C25 géén BFO zijn
-


91

http://www.iwab.nu/figuur_02_006.html     tekening 75
De ontvangstfrequentie wordt bepaald door de middenfrequentie en door de kring:

a   L6 en C6
b   L25 en C25
c   L3 en C3
d   L1 en C1

b
-


92

http://www.iwab.nu/figuur_02_017.html   tekening 75
De detector bestaat o.a. uit:

a   D2, R12, C14, C17
b   L15, D1, C19, R14
c   L11, C11, Q3, R11
d   C20, R15, R16, Q4

b
-


93

http://www.iwab.nu/figuur_02_002.html     tekening 75
Er is een laagfrequent wisselspanning aanwezig over:

a   R1
b   R3
c   R14
d   R10

c   Laagfrequent krijgen we Na detectie van D1
    dus daarna LF
-


94

http://www.iwab.nu/Figuur_02_028.html     tekening 75
De oscillator is opgebouwd rond transistor:

a   Q2
b   Q1
c   Q3
d   Q6

d
-


95

http://www.iwab.nu/figuur_02_011.html     tekening 75
De voedingsspanningen worden afgevlakt door de condensatoren:

a   C26     C27
b   C21     C29
c   C14     C17
d   C22     C24

b
-


96

http://www.iwab.nu/Figuur_02_030.html     tekening 75
De hoogfrequentversterker is opgebouwd rond transistor:

a   Q1
b   Q2
c   Q5
d   Q6

a
-


97

http://www.iwab.nu/figuur_02_023.html     tekening 75
De condensator C22 heeft bij voorkeur een waarde van ongeveer:

a   100 µF
b   10 pF
c   1000 pF
d   100 πF

Antwoord AT
het is een elko , vaak µF
-


98

http://www.iwab.nu/figuur_02_024.html     tekening 75
De gestabiliseerde voedingsspanning wordt verkregen met behulp van :

a   D5 en R26
b   T2
c   Q5
d   D1 en D2

a
-


99

http://www.iwab.nu/figuur_02_009.html     tekening 75
Deze ontvanger is geschikt te maken voor CW-ontvangst (A1A) door toevoeging van een:

a   hf-versterkingsregeling
b   BFO
c   CW-filter
d   flankdetector

b
-


101

http://www.iwab.nu/figuur_02_026.html     tekening 75
De volgende spoelen zijn magnetisch gekoppeld:

a   L1 en L3
b   L10  en L11
c   L1 en L6
d   L3 en L6

b
-


100

http://www.iwab.nu/figuur_02_025.html     tekening 75
De middenfrequent versterker is opgebouwd rond transistor:

a   Q6
b   Q3
c   Q2
d   Q1

b
-


102

http://www.iwab.nu/Figuur_02_027.html     tekening 75
De middenfrequent selectiviteit wordt bepaald door de kring(en) met:

a   L6
b   L10 L11 L13 en L15
c   L3
d   L25 en L26

b
-


103

http://www.iwab.nu/figuur_02_007.html     tekening 75
De spoelen L11 en L13 maken deel uit van de:

a   hoogfrequentversterker
b   oscillator
c   laagfrequentversterker
d   middenfrequentversterker

d
-


104

http://www.iwab.nu/figuur_02_012.html     tekening 75
De Condensator C20 heeft bij voorkeur een waarde van ongeveer:

a   1 µF
b   1000 pF
c   10 pF
d   1000 µF

a
C20 heeft een waarde van 1-25 µF
Dit is een koppelcondensator in de LF-versterker, die er voor zorgt dat alleen de LF wisselspanning wordt doorgelaten naar LF versterker.
-


105

http://www.iwab.nu/H4-140.html
De voornaamste functie van een lf versterfker in een ontvanger is het vergroten van de

a   de spiegelonderdrukking
b   de gevoeligheid
c   het uitgangsvermogen
d   de nabij selectiviteit

het uitgangsvermogen van het audio
-


106


http://www.iwab.nu/figuur_02_008.html     tekening 75
Er staat een hoogfrequent wisselspanning over:

a   R26
b   R13
c   R7
d   R21

c