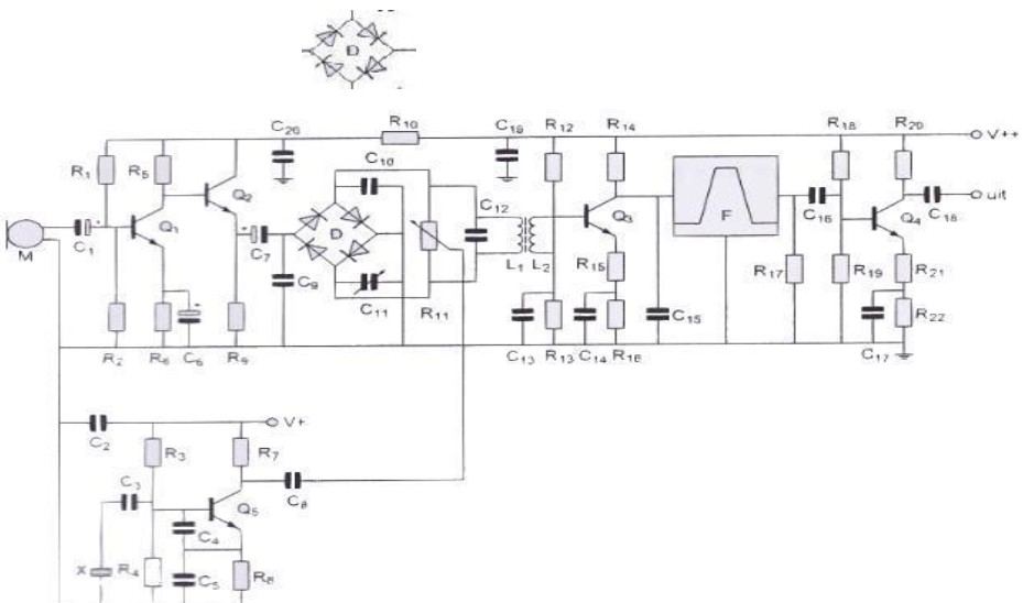
003

De diodeschakeling D is hier een:

a  
balansmodulator
b   frequentievermenigvuldiger
c   bruggelijkrichter
d   frequentiemodulator