006

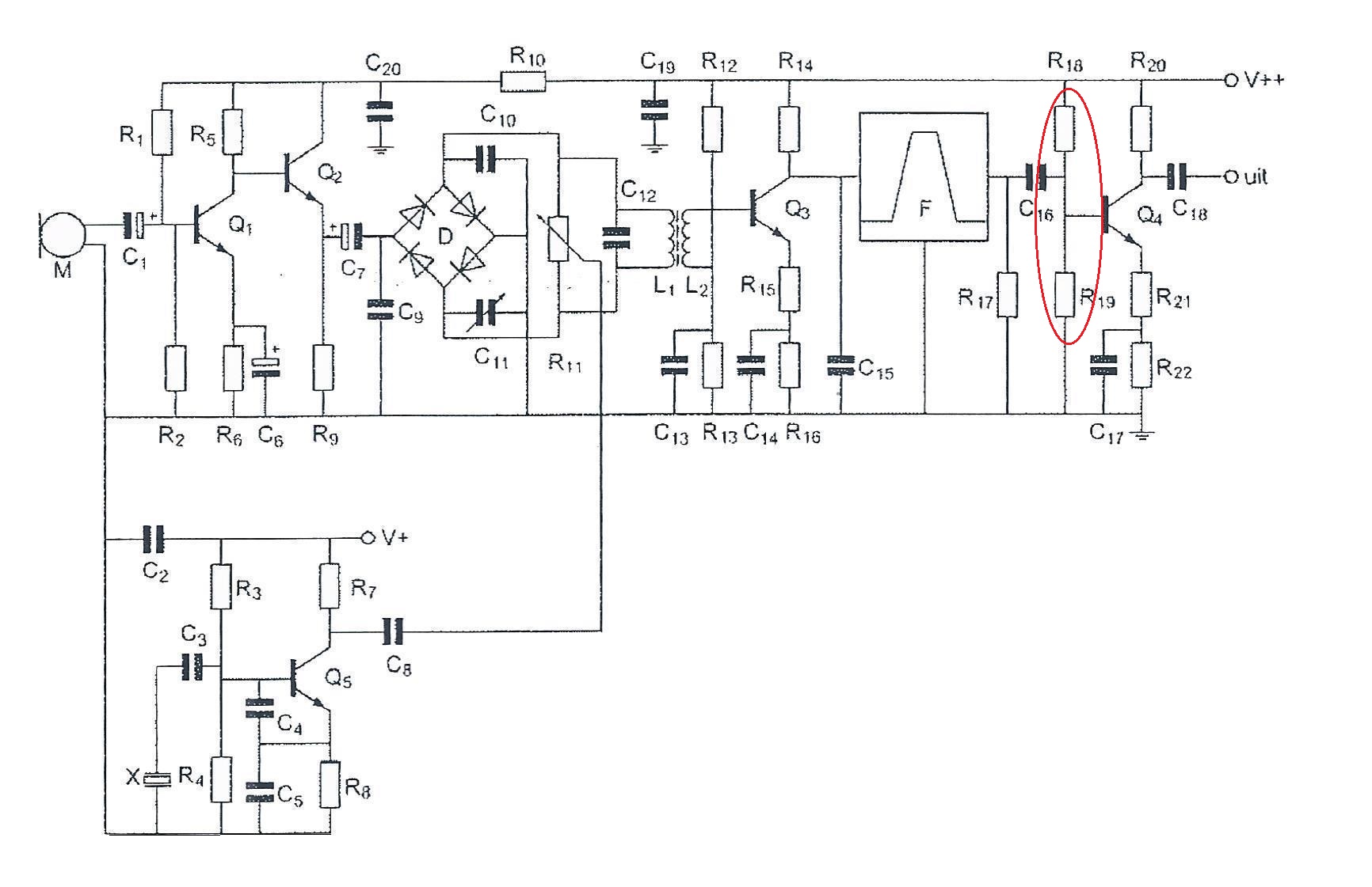
R18 en R19 :

a   dienen voor de tegenkoppeling van Q4
b   dienen voor een juiste aanpassing van filter F
c  
verzorgen de werkpuntinstelling van Q4
d   vormen een laagdoorlaatfilter met C16 en R17
FIGUUR 03