001

Voor een goede werking dient R1 een waarde te hebben van:

a   1000 ohm
b   100 ohm
c   500 ohm
d  
100 K ohm
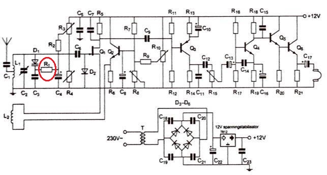
Weerstand R1 zorgt voor de spanning over de varicap D1
en moet zo hoog mogelijk zijn omdat dit de sperspanning betreft en de belasting zo laag mogelijk moet zijn.
FIGUUR 07