jj_02_06_001v
-


001

Ib is 200 uA
Ie is 18 mA
De collectorstroom IC is?

a   18.2 mA
b   20    mA
c    18    mA
d   17.8 mA
-


002

De "Oervorm" van een NPN-transistor is de "twee-dioden" schakeling in:

a   schakeling 3
b   schakeling 4
c   schakeling 1
d   schakeling 2
-


003

De uitgangsspanning Uuit van de schakeling met een SI-transistor is ongeveer:

a   5.6 V
b   8.4 V
c   6.2 V
d   5.0 V
-


004

De meter wijst  100uA aan.
Ie = 20 mA.

Hoe groot is Ic?
-


005

Voor een PNP-transistor in klasse A geldt:

a   de collectorspanning is tov de emittor positief
b   de basisspanning is tov de emittor positief
c   de basisspanning is tov de collector negatief
d   de collectorspanning is tov de emittor negatief
-


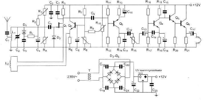
006

Halfgeleider Q3, is een:

a. NPN transistor
b. PNP transistor
c. N-kanaal veldeffect transistor
d. P-kanaal veldeffect transistor
-


007

Q1 Q2 en Q3 zijn

ä   NPN transistoren
b   P-kanaal veldeffect transistoren
c   N-kanaal veldeffect transistoren
d   PNP transistoren
-



008

De sperspanning van een normale siliciumdiode is:

a   tussen de 0.4 en 2V
b   groter dan 10V
c   kleiner dan 0.4V
d   tussen de 2V en de 10V
-


009

In de schakeling met een siliciumtransistor zal de meter de volgende gelijkspanning aangeven:

A. 2,0 V
B. 2,7 V
C. 3,4 V
D. 5,3 V
-


010

Hier is een versterkerschakeling gegeven.
De transistor is van het type

a   PNP
b   PNPN
c   NPN
d   NPNP