-
01
http://www.iwab.nu/H5_086.html
De funtie van blok X is?
a mengtrap
b 2de verdubbeltrap
c stuurtrap
d 3.55 Mhz banddoorlaatfilter
c
-
02
http://www.iwab.nu/H5_069.html
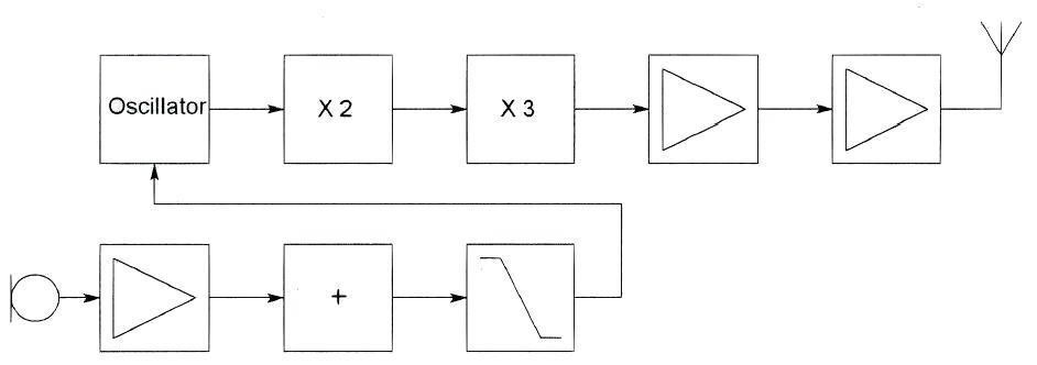
Dit is het blokschema van een FM-zender.
X stelt voor:
a stuurtrap
b de oscillator
c vemenigvuldigingstrap
d modulator
a
oscillator buffer vermenigvuldiger stuurtrap eindtrap
mode
-
03
http://www.iwab.nu/H5_005.html
In de figuur is het blokschema van een FM-zender weergegeven
Het blokje X stelt voor
a oscillator
b vermenigvuldigtrap
c modulator
d discriminator
b
┘
┘
Sectie 18
┘
Oscillator Buffer Vermenigvuldiger Stuurtrap Eindtrap
Modulator
-
04
http://www.iwab.nu/H5_003.html
Dit is het blokschema van een FM-zender
Het blokje gemerkt X stelt voor
a eindtrap
b modulator
c stuurtrap
d scheidingdttap
a
-
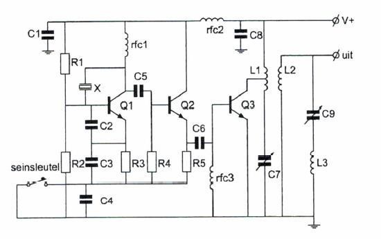
05
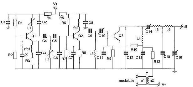
http://www.iwab.nu/H5_018.html
Dit is het blokschema van een FM-zender
het blokje -X- stelt voor
a de modulator
b de stuurtrap
c de scheidingstrap
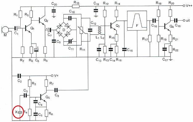
d de detector
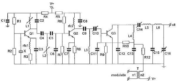
c
oscillator buffer vermenigvuldiger eindtrap
modulator
-
06
http://www.iwab.nu/H5_060.html
Dit is het blokschema van een FM-zender.
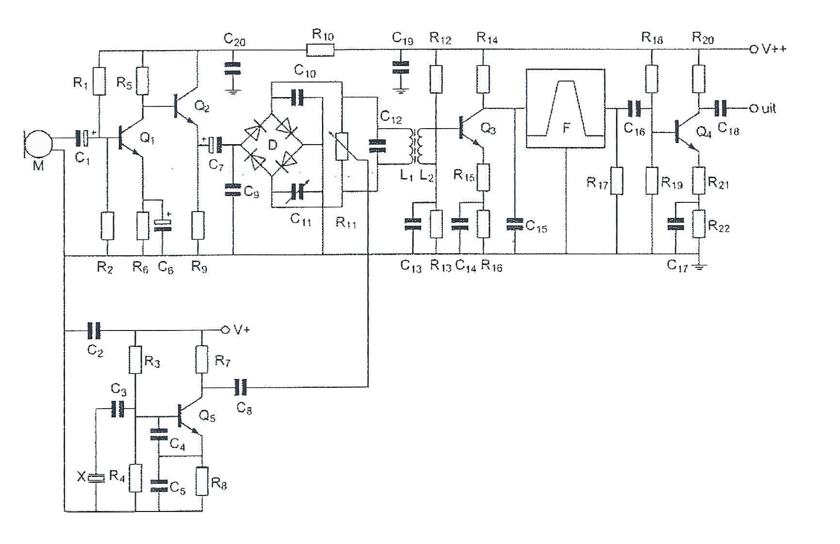
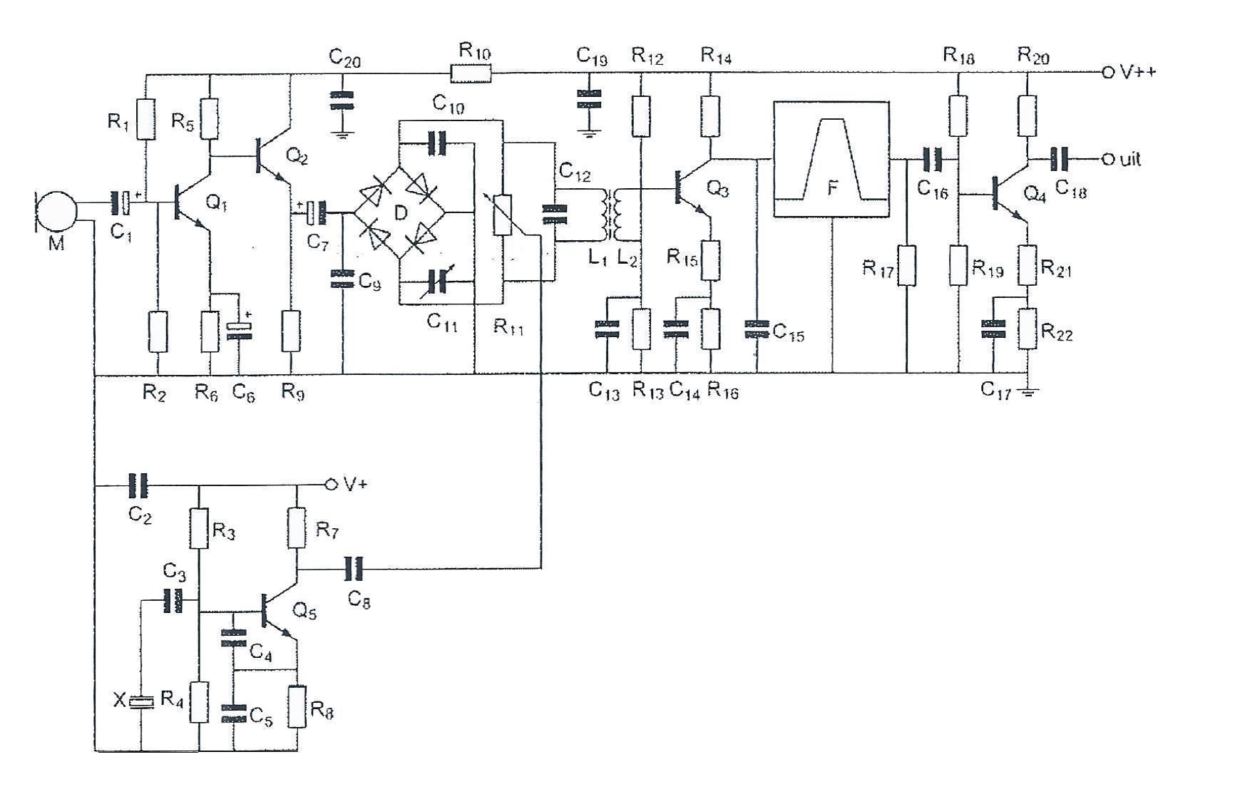
Het met een + gemerkte blokje is de:
a lf-begrenzer
b varicap
c balansmodulator
d If-oscillator
a
-
07
http://www.iwab.nu/H5_016.html
Dit is het blokschema van een zender
Het blokje X stelt voor:
a de enkelzijbandmodulator
b de stuurtrap
c de fasemodulator
d de oscillator
c
oscillator mengtrap vermenigvuldiger stuurtrap eindtrap
modulator
-
08
http://www.iwab.nu/H5-127.html
De functie van de stuurtrap in een FM-zender is het:
a opwekken van de zendfrequentie
b besturen van de zenderfuncties
c moduleren van de draaggolf
d uitsturen van de eindtrap
d
-
09
http://www.iwab.nu/H5-133.html
De scheidinhstrap in een zender heeft als functie
a constant houden van de ampltude van de draaggolf
b besturen van de zenderfuncties
c voorkomen van parasitaire ocsollator verschijnselwn
d voorkomen van belastingvariaties op de oscilltor
d
-
10
http://www.iwab.nu/H5_037.html
-1-van de voordelen van een FM-zender is:
a dat alle HF-versterkertrappen in klasse B of C kunnen worden ingesteld.
b dat de draaggolf onderdrukt is, waardoor er meer vermogen voor de zijbanden is
c dat de bandbreedte klein is
d dat een grotere frequentiestabiliteit van de zendfrequentie wordt verkregen
a
Alles in de draaggolf dus klasse C
-
11
http://www.iwab.nu/jj_05_03_001v_003.html
De frequentiestabiliteit van een zender wordt voornamelijk bepaald door:
a de modulator
b de mengtrap
c het kristal
d de kring in de eindtrap
c
-
12
http://www.iwab.nu/H03_06_023.html
Om een goede frequentiestabiliteit van een 2-meter zender te krijgen wordt bij voorkeur gebruik gemaakt van een oscillatorschakeling met:
A. een LC-seriekring
B. een kristal
C. een LC-parallelkring
D. een laagdoorlaatfilter in de uitgangsleiding
B is het meest stabiel
-
13
http://www.iwab.nu/033_016.html
Een zender werkt op 145 MHz.
De eerste harmonische hiervan is:
a 217.5 MHz
b 290 MHz
c 145 MHz
d 72.5 MHz
De eerste harmonische is de start zelf.
De 2de is 290 Mhz
De 3de is 435 Mhz enz
-
14
http://www.iwab.nu/H5-134.html
In een 2 meter fm zender wordt doorgaans
a het oscillatiesignaal eerst in frequentie verveelvoudigd tot de zendfrequentie en vervolgens gemoduleerd
b het modulatiesignaal verveelvoudigd en aan de eindtrap toegevoegd
c het oscillatiesignaal eerst gemoduleerd en vervolgens in frequentie verveelvoudigd
d het modulatiesignaal en hwt oscillatiesignaal fzonderlijk verveelvoudigd en dan aan de modulator toegevoerd
c
-
15
http://www.iwab.nu/H5_012.html
In een 2-meter FM-zender worden drie frequentie-vermenigvuldigtrappen toegepast
Deze trappen vermenigvuldigen 2 maal , 3 maal en 3 maal
De oscillatorfrequentie is ongeveer
De totale vermenigvuldiging is 2 x 3 x3 = 18 KEER
De 2 meterband is 145 Mhz
De oscillator draait dan op 145Mhz / 18 = 8 Mhz
a 8 Mhz
b 18 Mhz
c 12 Mhz
d 24 Mhz
a
-
16
http://www.iwab.nu/H3_068.html
In een zenderstuurtrap wordt het signaal van een kristaloscillator gemengd met dat van een variabele oscillator.
Voor het zendbereik tussen 3.5-3.8 Mhz komt de volgende combinatie in aanmerking:
a kristaloscillator 2.6 Mhz ; variabele oscillator 1.2 – 1.5 Mhz
b 9.3 Mhz 5.5 – 5.8 Mhz
c 4.0 Mhz 400 – 700 Khz
d 3.5 Mhz 200 – 500 Mhz
Een mengtrap mengt de twee frequenties.
(f1 en f2) aan de ingang tot f1 + f2 en f1 - f2 aan de uitgang.
Hier is het
9.3 Mhz - 5.5 Mhz = 3.8 Mhz
9.3 Mhz - 5.8 Mhz = 3.5 Mhz
-
17
http://iwab.nu/H4_046.html
De frequentiezwaai van het antennesignaal is 12 Khz.
De frequentiezwaai van de oscillator is:
a 3 Khz
b 36 Khz
c 4 Khz
d 12 Khz
Extra uitleg:
Vermenigvuldigingsfactor is 3x
12 kHz op uitgang ==> op ingang 12/3=4 kHz
Triplexer 12/3=4 Khz
-
18
http://www.iwab.nu/H5-094.html
De oscillator van een 2-meter FM-zender heeft een frequentie van 36 Mhz en wordt gemoduleerd zodat een frequentie-zwaai van 1 Khz ontstaat.
Het uitgezonden signaal wordt door vermenigvuldiging verkregen.
De frequentie-zwaai daarvan is:
a 0.25 Khz
b 1 Khz
c 2 Khz
d 4 Khz
2 meter = 144 Mhz
Oscilatie = 36 Mhz
faktor 4
1 Khz x 4 = 4 Khz
-
19
http://www.iwab.nu/H5_048.html
Een 432 Mhz zender bestaat uit een gemoduleerde oscillator op 18 Mhz, gevolgd door frequentievermenigvuldiging trappen.
De frequentiezwaai van het 432 Mhz signaal is 1440 Hz.
De frequentiezwaai van het oscillatorsignaal is:
a 450 Hz
b 60 Hz
c 1440 Hz
d 2880 Hz
432 / 18 = 24
1440 / 24 = 60
-
20
http://www.iwab.nu/H5-091.html
Een 144 MHz FM-zender bestaat uit een gemoduleerde oscillator op 9 MHz, gevolgd door vermenigvuldigtrappen.
De frequentiezwaai van het uitgangssignaal is 1600 Hz.
De frequentiezwaai van het oscillatorsignaal is:
a 2304 Hz
b 100 Hz
c 1600 Hz
d 177 Hz.
144/9 = 16
1600/16=100 Hz
-
21
http://www.iwab.nu/H9_028.html
Een zender voor 144 Mhz heeft in het uitgangssignaal een sterk component op 72 Mhz.
Dit is waarschijnlijk het gevolg van:
a onjuist oscilleren van de kristaloscillator
b een onjuiste keuze van de kristalfrequentie
c onjuiste belasting van de eindversterker
d een onvoldoende filtering van het signaal voordat het aan de eindversterker wordt aangeboden
d
-
22
http://www.iwab.nu/H5_032.html
In een 2-meter zender wordt het signaal van een 12 Mhz oscillator vermenigvuldigd naar een zendfrequentie van 144 Mhz.
De oscillator heeft een frequentieverloop van 12 Hz per minuut.
De zendfrequentie verloopt in 10 minuten:
a 1440 Hz
b 10 Hz
c 144 Hz
d 120 Hz
a 12 Hz in oscillator geeft 12*12 = 144 Hz aan de zend-kant
144 x 10 min = 1440 Hz
-
23
http://www.iwab.nu/H5_024.html
De LF-begrenzer in een FM-zender dient om
a de frequentiezwaai binnen vastgestelde grenzen te houden
b het frequentieverloop van de zender te beperken
c de uitstraling van harmonischen te begrenzen
d te hoge modulatiefrequenties te verwijderen
a
-
24
http://www.iwab.nu/H9_042.html
Om uitstraling van harmonischen door een zender te beperken wordt in de zenderuitgang een filter opgenomen.
Dit moet zijn een:
a staandegolffilter
b laagdoorlaatfilter
c hoogdoorlaatfilter
d seinsleutel klikfilter
b
-
25
http://www.iwab.nu/H3_023.html
Tussen een zender en een voedingslijn is een laagdoorlaatfilter geplaatst
Het meest waarschijnlijke gevolg van het gebruik van niet-ideale componenten voor dit filter is dat er
a ruis op de uitzending ontstaat
b parasitair oscilleren in de eindtrap optreedt
c minder onderdrukking van harmonischen wordt bereikt
d laagfrequentdetectie in audioapparatuur optreedt
c
-
27
http://www.iwab.nu/H5_046.html
Voor een telegrafiezender (A1A) geldt:
a. de frequentiestabiliteit is niet belangrijk omdat er geen spraakmodulatie wordt toegepast
b. de bandbreedte van het uitgezonden signaal is nul hertz
c. alle trappen kunnen in klasse C worden ingesteld
d. er kan alleen in de eindtrap worden gesleuteld
c alle info zit in de draaggolf
-
28
http://www.iwab.nu/H5_015.html
Voor een EZB-zender geldt
a de trappen na de balansmodulator moeten in klasse A of klasse B worden ingesteld
b de zendereindtrap mag in klasse C worden ingesteld
c er kan geen frequentietransformatie worden toegepast
d in de trappen na de balansmodulatoe maf frequentievermenigvuldiging worden toegepast
a Je hebt al een half signaal, dit moet geheel versterkt worden
Na de balansmodulator moeten de versterkertrappen en de eindtrap een lineaire versterking hebben om vervorming van LF informatie te voorkomen ==> klasse A of B
-
29
http://www.iwab.nu/H5-135.html
In een enkelzijbandzender wordt de draaggolf onderdrukt om
a het beschikbare vermogen in de zijband te concentreren
b storingen door laagfrequent detectie te verminderen
c de verstaanbaarheid te verbeteen
d de bandbrteedte te halveren
a
-
30
http://www.iwab.nu/H9_024.html
Als een niet-liniaire zenderversterker gebruikt wordt voor EZB-telefonie dan:
a wordt de zijband omgekeerd
b wordt de verstaanbaarheid verbeterd
c wordt de bandbreedte kleiner
d ontstaat er vervorming
d
-
31
http://www.iwab.nu/H5_053.html
In een EZB-zender wordt een zijbandfilter toegepast.
Dit filter is geplaatst tussen:
a de balansmodulator en de daaropvolgende versterkertrap van de zender
b de microfoon en de microfoonversterker
c de draaggolfgenerator en de balansmodulator
d de microfoonversterker en de balansmodulator
a er wordt hier LSB of USB onderdrukt
-
32
http://www.iwab.nu/H5_020.html
De schakeling stelt voor
a spanningsverdubbelaar
b frequentiediscriminator
c balansmodulator
d dubbelfasige gelijkrichter
c
-
33
http://www.iwab.nu/H5-136.html
De balansmodulator in een enkelzijbandzender
a verkleint de vervorming van het laagfrequent signaal
b verbeter de signaal/ruis verhouding
c onderdukt 1 van de zijbanden
d onderdrukt de draaggolf
d
-
34
http://www.iwab.nu/jj_05_03_001v_007.html
In een enkelzijbandzender wordt een balansmodulator gebruikt, waardoor:
a 90 graden faseverschuiving wordt bereikt
b alleen de draaggolf wordt onderdrukt
c de draaggolf en 1 zijband wordt onderdrukt
d alleen 1 zijband wordt onderdrukt
Balansmodulator onderdrukt alleen de draaggolf
-
35
http://www.iwab.nu/H5_044.html
Welke filter-karakteristiek is geschikt voor een telefonie SSB-zender?
a karakteristiek 4
b karakteristiek 3
c karakteristiek 1
d karakteristiek 2
c
karakteristiek 1: bandbreedte = 3000 -300 = 2700 Hz dat is de bandbreedte van spraak
karakteristiek 2: bandbreedte = 30000 – 3000 = 27000 Hz = 27 kHz
karakteristiek 3: bandbreedte = 500 – 50 = 450 Hz gebruikt bij morse
karakteristiek 4: bandbreedte = 60000 – 6000 = 54000 Hz = 54 kHz
-
36
http://www.iwab.nu/H3_110.html
Om de in het hf-spectrum ingenomen bandbreedte te beperken wordt in de modulatieversterker van een EZB-zender een laagdoorlaat- en een hoogdoorlaatfilter opgenomen.
De gebruikelijke afsnijfrequenties van deze filters bedragen:
a hoogdoorlaat fc 600 Hz laagdoorlaat fc 1800 Hz
b hoogdoorlaat fc 300 Hz laagdoorlaat fc 3000 Hz
c hoogdoorlaat fc 50 Hz laagdoorlaat fc 15000 Hz
d hoogdoorlaat fc 0 Hz laagdoorlaat fc 6000 Hz
De LF bandbreedte USB = laag 300Hz , laag 3000Hz
voor LSB = laag 3000Hz , hoog 300Hz
-
37
http://www.iwab.nu/jj_05_02_004v_009.html
Een enkelzijband-telefoniezender met onderdrukte draaggolf op 28.5Mhz werkt volgens de filtermethode en wordt gemoduleerd met een sinusvormig signaal van 2500Hz.
De hoge zijband wordt uitgezonden.
In het frequentiespectrum komt de component 28497.5 Khz in sterke mate voor.
Dit wijst op:
a onvoldoende onderdrukking van de draaggolf
b intermodulatie in een trap na het zijbandfilter
c onvoldoende onderdrukking van de lage zijband
d intermodulatie in de balansmodulator
c
-
38
http://www.iwab.nu/jj_05_02_004v_006.html
Een enkelzijbandzender werkt met een draaggolfoscillator op 1 Mhz.
Het zijbandfilter laat uitsluitend signalen in de lage zijband door.
Voor spraaksignalen met frequenties tussen 300 Hz en 3000 Hz zijn de grenzen van de doorlaatband van dit filter:
a 997 Khz en 1003 Khz
b 997.7 Khz en 1003.3 Khz
c 1000.3 Khz en 1003 Khz
d 997 Khz en 999.7 Khz
makkelijk, alleen de onderkant...>>>
1 Mhz - 300 Hz = 999.7 Khz
1 Mhz - 3000 Hz = 997 Khz
-
39
http://www.iwab.nu/H5_081.html
Een zender voor 144 MHz werkt met een kristaloscillator op 18 MHz.
Indien de oscillatorfrequentie 1 kHz verloopt, verloopt de zendfrequentie:
A. 1 kHz
B. 8 kHz
C. 18 kHz
D. 144 kHz
144/18=8x omhoog
1*8=8Khz. ook 8x omhoog
-
40
http://www.iwab.nu/034-005.html
Een EZB-zender met onderdrukte draaggolf wordt gemoduleerd met spraak waaruit alle frequenties beneden 500 Hz en boven 2500 Hz zijn gefilterd.
De bandbreedte van deze zender is:
a 2000 Hz
b 500 Hz
c 2500 Hz
d 5000 Hz
BW = fh - fl
BB = 2500 - 500 = 2000 Hz
-
41
http://www.iwab.nu/H5_064.html
In een EZB-zender wordt de lage zijband opgewekt op een draaggolffrequentie van 1 MHz.
Dit signaal wordt in een mengtrap gemengd met dat van een oscillator op 4 MHz.
Aan de uitgang van de mengtrap vinden we onder andere een éénzijbandsignaal op:
a. 4 MHz met de hoge zijband
b. 3 MHz met de lage zijband
c. 5 MHz met de hoge zijband
d. 5 MHz met de lage zijband
Mengtrap
f1+ f2 of f1 - f2
1+4 = 5 Mhz
4-1 = 3 Mhz
d Bij een TX gaan we omhoog, en bij een RX omlaag ? !
-
42
http://www.iwab.nu/H5_027.html
Een ideale enkelzijband-telefoniezender met onderdrukte draaggolf op 7 Mhz,
zendt de hoge zijband uit
De modulatie bestaat uit sinusvormige signalen van 1000 en 1800 Hz
In het uitgezonden frequentiespectrum zijn componenten aanwezig op
a 7002.5 Khz en 7000.8 Khz
b 6999 Khz en 6998.2 Khz
c 7000 Khz 7001 Khz 7001.8 Khz en 7002.8 Khz
d 7001 Khz en 7001.8 Khz
d
7 Mhz = 7000 Khz
7 Mhz + 1000 Hz = 7001 Khz
7 Mhz + 1800 Hz = 7001.8 Khz
allebei de + want het is de HOGE zijband
7 Mhz - 1000 Hz = 6999 Khz
7 Mhz - 1800 Hz = 6998.2 Khz
Dit zou voor de LAGE zijband gelden
-
43
http://www.iwab.nu/H3_141.html
In een enkelzijbandzender wordt het signaal opgewekt als lage zijband.
De draaggolfoscillator werkt op 455 Khz.
Alleen laagfrequente signalen tussen 300 en 3000 Hz mogen worden overgebracht.
De doorlaatband van het zijbandfilter moet liggen tussen de frequenties:
a 455,3 kHz en 458,0 kHz
b 452,0 kHz en 458,0 kHz
c 452,0 kHz en 454,7 kHz
d 455,0 kHz en 458,0 kHz
c BB = 3000 _ 300 = 2700 Hz
458 Khz - 455.3 Khz = 2700 Hz 456 hoog
458 Khz - 452 Khz = 6000 Hz
454.7 Khz - 452 Khz = 2700 Hz 454.8 laag
458 Khz - 455 Khz = 3000 Hz
-
44
http://www.iwab.nu/H2_06_ABC_002.html002
Een zendereindtrap bedoeld voor het versterken van een enkelzijbandsignaal,
wordt voor een zo hoog mogelijk rendament ingesteld in:
a de klasse heeft geen invloed op het rendament
b klasse B
c klasse A
d klasse C
AM = klasse A
EZB = klasse B
CW = klasse C
FM = klasse C
-
45
http://www.iwab.nu/H9_034.html
Als gevolg van niet-lineariteit in een zendereindtrap ontstaat:
a. extra warmteontwikkeling
b. frequentie-instabiliteit
c. intermodulatie
d. frequentiemodulatie
c
-
46
http://www.iwab.nu/020_004.html
In een EZB-zender wordt de modulatie verkregen door middel van een balansmodulator.
Daarachter is een zijbanddoorlaatfilter geplaatst.
De gangbare bandbreedte van dit filter voor goed verstaanbare spraak bedraagt:
a 1200 Hz
b 9600 Hz
c 2400 Hz
d 4800 Hz
c
BB EZB = 3Kc
Een filter moet indeze buurt liggen, kleiner mag,
omdat we geen absoluut gehoor hebben
-
47
http://www.iwab.nu/H5_021.html
In een EZB-zender wordt de hoge zijband opgewekt met een draaggolffrequentie van 500 Khz
De draaggolffrequentie bedraagt 3700 Khz, waarbij de lage zendband dient te worden uitgezonden
De oscillatorfrequentie is
a 2700 Khz
b 4200 Khz
c 3700 Khz
d 3200 Khz
b 500+3700=4200 Khz
-
48
http://www.iwab.nu/figuur_01_001.html
Dit is een deel van een:
a EZB zender
b CW zender
c AM zender
d FM zender
Waarom FM?
De modulatie zit IN de draaggolf
Doorom al voorin gemoduleerd
-
49
http://www.iwab.nu/figuur_01_002.html
R5 heeft ten doel:
a het aanbieden van de juiste stroom door D2
b hoogfrequent tegenkoppeling van Q1
c stroombegrenzing voor D1
d voedingsspanning ontkoppeling voor Q1 samen met C5
a
-
50
http://www.iwab.nu/figuur_01_003.html
Voor een bruikbare modulatie zal de waarde van R1 liggen in de ordegrootte van:
a 10 ohm
b 1 ohm
c 600 ohm
d 100 K ohm
d
R1 moet zo hoog mogelijk zijn
om de oscillator niet te belasten
-
51
http://www.iwab.nu/figuur_01_005.html
R2 en R3:
a dienen voor demping van het kwartskristal X
b worden gebruikt voor het instellen van de frequentiezwaai
c dienen voor de tegenkoppeling van Q1.
d zorgen voor de werkpuntinstelling van Q1.
d
-
52
http://www.iwab.nu/figuur_01_004.html
C5, C0 en C12:
a ontkoppelen de hoogfrequent signalen van de voedingslijn V+ naar aarde
b vormen met respectievelijk L1 , L3 en rfc4 hoogdoorlaatfilters
c voorkomen brom op de modulatie van de stuurtrap
d zijn de afstemcondensatoren van de resonantiekringen
a
-
53
http://www.iwab.nu/figuur_01_008.html
Diode D1 is een:
a gelijkrichtdiode
b varicapdiode (capaciteitsdiode)
c zenerdiode
d LED
b
-
55
http://www.iwab.nu/figuur_06_003.html
In deze zender zijn R9 en R10 aanwezig om de basis van Q3:
a van een vaste basisspanning te voorzien
b van basisspanning én modulatiesignaal te voorzien
c van een vaste basisstroom te voorzien
d te dempen om parasitaire oscillaties te voorkomen
b
-
54
http://www.iwab.nu/figuur_01_009.html
Q1 Q2 en Q3 zijn
a p-kanaal veldeffect transistoren
b n-kanaal veldeffect transistoren
c NPN transistoren
d PNP transistoren
c
-
56
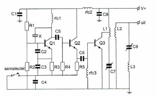
http://www.iwab.nu/figuur_06_001.html
In deze zender is de kristaloscillator opgebouwd rond de transistor(en):
a Q1
b Q2Q3
c Q2
d Q3
a
-
57
http://www.iwab.nu/figuur_06_004.html
De componenten L1 C2 C4 L2 C5 en C6 vormen gezamelijk
a bandfilter
b T-filter
c π-filter
d seriekring
a
-
58
http://www.iwab.nu/Figuur_05_001.html
De componenten C9 en L3 vormen hier een:
a bandfilter
b laagdoorlaatfilter
c parallelkring
d seriekring
d
-
59
http://www.iwab.nu/Figuur_05_003.html
Smoorspoel rfc3 dient voor de instelling:
a van de tegenkoppeling
b in klasse A/B
c in klasse A
d in klasse B
d
Extra uitleg:
We zien dat de voor de gelijkstroom instelling de basis en de emitter beiden aan massa (0V) liggen.
De basis heeft tenminste 0,7V voorspanning nodig voordat er basisstroom gaat lopen en de transistor wordt opgestuurd.
Hierdoor kan het nooit klasse A of A/B zijn, want daarvoor moet er een ruststroom in de transistor lopen.
Wel zou je kunnen denken dat het klasse C moeten zijn omdat eerst die 0,7V overwonnen moet worden voor er wat gebeurt.
Dit antwoord staat er niet bij, zodat klasse B de enige mogelijkheid blijft
-
60
http://www.iwab.nu/Figuur_05_002.html
Transistor Q2:
a. is het sleutelfilter
b. is een scheidingstrap
c. is een frequentie-vermenigvuldigingstrap
d. zorgt voor de werkpuntstabilisatie van Q1
b
Q1 + Q1 is de trilleingskring
Q2 Z in = hoog
Zuit = laag
-
61
http://www.iwab.nu/Figuur_05_004.html
R1 en R2:
a zorgen voor de tegenkoppeling van Q1
b voorkomen sleutelklikken en chirps
c zorgen voor de werkpuntinstelling van Q1
d dienen voor het dempen van het kwartskristal
c
-
62
http://www.iwab.nu/jj_01_08_001v_002.html
De seinsleutel schakelt de volgende transistoren:
a Q3
b Q1
c Q2
d Q1 en Q2
d beiden naar massa geeft een gesloten circuit
-
63
http://www.iwab.nu/figuur_03_002.html
Transistor Q2:
a versterkt de laagfrequentspanning van Q1 ongeveer 10 x
b versterkt de laagfrequentspanning van Q1 ongeveer 30 x
c is bedoeld als scheidingstrap
d versterkt de laagfrequentspanning van Q1 ongeveer 3 keer
c
-
64
http://www.iwab.nu/Figuur-03-009.html
Q1, Q2, Q3, Q4 en Q5 zijn:
a N-kanaal veldeffecttransistoren
b P-kanaal veldeffecttransistoren
c NPN-transistoren
d PNP-transistoren
c
-
65
http://www.iwab.nu/figuur_03_004.html
De diodeschakeling D is hier een:
a frequentiemodulator
b bruggelijkrichter
c balansmodulator
d frequentievermenigvuldiger
c
-
66
http://www.iwab.nu/figuur_03_005.html
R1 en R2:
a dienen voor de tegenkoppeling van Q1
b verzorgen de werkpuntinstelling van Q1
c vormen een laagdoorlaatfilter met C1
d dienen voor de juiste aanpassing van microfoon M
b
-
67
http://www.iwab.nu/figuur_03_006.html
R18 en R19 :
a dienen voor de tegenkoppeling van Q4
b dienen voor een juiste aanpassing van filter F
c verzorgen de werkpuntinstelling van Q4
d vormen een laagdoorlaatfilter met C16 en R17
c
-
68
http://www.iwab.nu/Figuur-03-008.html
In deze schakeling is Q4:
a een hoogfrequent versterker
b geschakeld in GCS
c geschakeld in GBS
d een scheidingsversterker
d
-
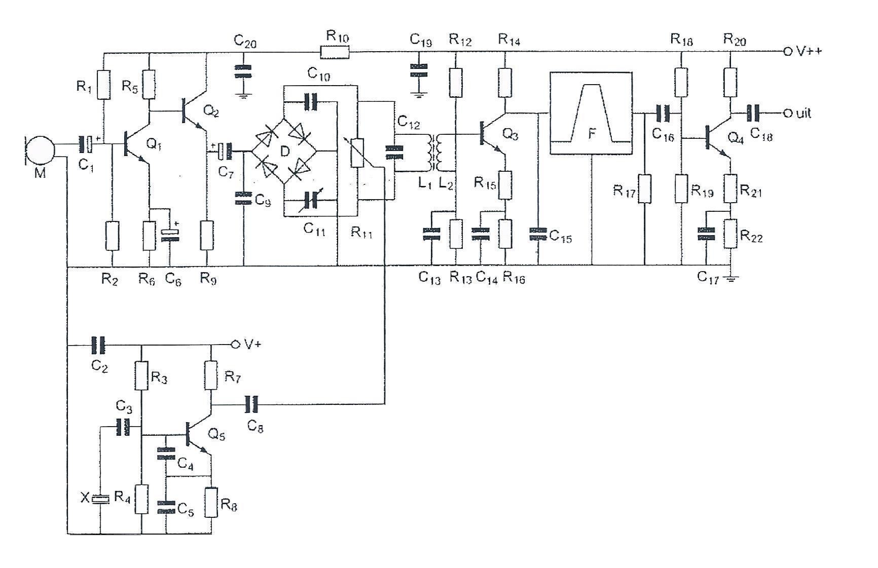
69
http://www.iwab.nu/figuur_03_003.html
Voor optimale onderdrukking van de draaggolf geldt:
a C11 is ongeveer gelijk aan C10 en de loper van R11 is ongeveer in de middenpositie gedraaid
b C10 is gelijk aan C1, en de loper van R1, is geheel naar boven gedraaid
c C10 = 2 x C11 en de loper van R11 is geheel naar beneden gedraaid
d C11 = 2 x C10 en de loper van R11 is ongeveer in de middenpositie gedraaid
a
-
70
http://www.iwab.nu/figuur_03_007.html
R12 en R13 :
a dienen voor het dempen van C13
b dienen voor het dempen van L2
c dienen voor tegenkoppeling van Q3
d verzorgen de werkpuntinstelling van Q3
d
-
71
http://www.iwab.nu/H3_070.html
Een element X (links onderaan het schema) stelt voor:
a een kwartskristal wat zich inductief gedraagd
b het tekensymbool voor resonantie
c een Foster Seeley detector
d een kwartskristal wat zich capacitief gedraagd
Dit is het vetvangschema van een kristal (Ch is de houdercapaciteit).
Bij heel lage frequentie heeft de spoel een hele lage wisselstroomweerstand en wordt de impedantie bepaald door Cx en Ch en R, het kristal is dan dus capacitief.
Bij de serieresonantiefrequentie vormen L en Cx een kortsluiting en blijven alleen R en Ch over: het kristal is dan capacitief.
Iets boven de serieresonantiefrequentie is de wisselstroomweerstand van L iets groter dan die van Cx en heeft de linkertak een lage inductieve weerstand , kleiner dan die van Ch , het kristal is dan inductief.
Bij hogere frequentie neemt de wisselstroomweerstand van de linkerseriekring weer snel toe en gaat de stroom weer vooral door Ch , Dit gebeurt als we boven de parallelresonantiefrequentie komen: het kristal is dan weer capacitief.
Kort samengevat:
Zowel bij lage- als bij hoge frequenties is een kristal capacitief, alleen in het frequentiegebied tussen de resonantiefrequenties is het kristal inductief.
Antwoord C is dus juist.

-
72
http://www.iwab.nu/H3_038.html
De schakeling stelt voor
a een buffer (scheidingstrap)
b een fasemodulator
c een frequentiemodulator
d een variabele frequentie oscillator
b
-
73
http://www.iwab.nu/H3_138.html
De componenten L3, L4 en C6 dienen voor het
a aanpassen van de belasting aan Q2
b voorkomen van sleutelkliks
c instellen van Q2 in klasse B
d toevoegen van de spanning V+ aan Q2
a
-
74
http://www.iwab.nu/H5_089.html
deze schakeling maakt deel uit van
a avr detector
b am detecror
c fm detector
d productdetector tekening scannen
spraak verandert de capaciteit van de varicap , wat weer de freqentie varieert
-
-
75
http://www.iwab.nu/H5-137.html
in een amateurzender wortdt een ezb signaal opgewekt op 5.3 Mhz
De trap die dit signaal omzet naar de zendfrequentie is de
a fasemodulator
b mengtrap
c vermenigvuldigingstrap
d zwevingsoscillator
b
┘