H 03 Schema,s
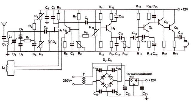
Afbeelding 01
 
-


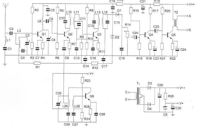
Afbeelding 02
-


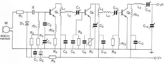
Afbeelding 03
-


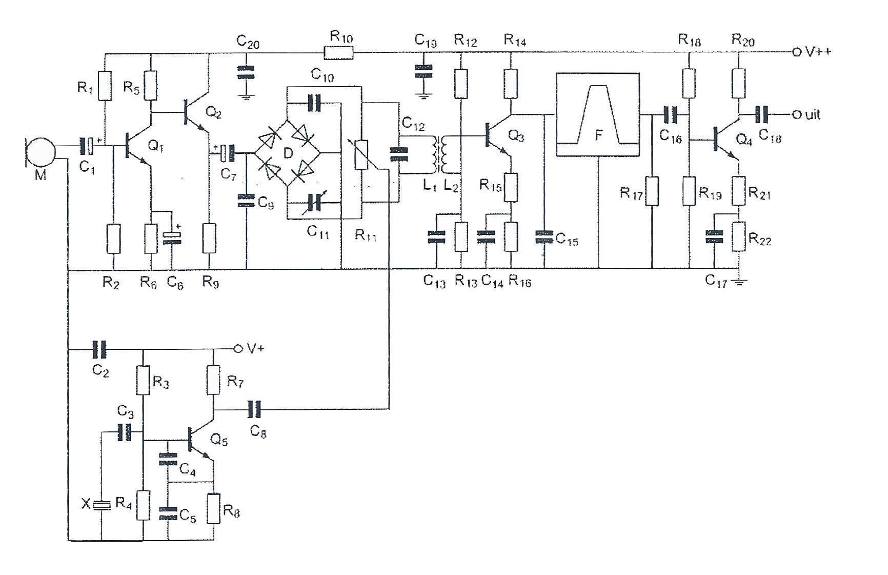
Afbeelding 04
-


Afbeelding 05
-


Afbeelding 06
-


Afbeelding 07