Veron 4.3.1-4.3.12

Deze onderstaande onderdelen moet je in een blokschema kunnen vinden.

HF-versterker [smalband of breedband]:

Oscillator [vast en variabel]:
Mengtrap:
-- versterkt het gewenste signaal aan de ingang van de RTX.
--- er is voorselectie en filtering van de signalen.
--- maakt een wisselspanningssignaal.
--- kan vast zijn, voor 1 frequentie.
--- kan variabel zijn, voor een stukje band.
Een mixerschakeling, of mengtrap, is een bouwblok gebruikt in de elektronica om een signaal van de ene naar een andere frequentie om te zetten.
Een mengtrap mengt de twee frequenties.
(f1 en f2) aan de ingang tot f1 + f2 en f1 - f2 aan de uitgang.
Middenfrequentversterker:
De middenfrequentversterker doet hetzelfde als een Hf-versterker, maar op het Mf.
--- 10.7 Mhz
--- 455 Khz
Begrenzer:
Een begrenzer, ook wel limiter genoemd.
Wordt toegepast in de MF-versterker van een FM-ontvanger.
Detector:
Een detector haalt de modulatie uit het ontvangen gemoduleerd signaal.
Demodulatie.
Maakt spraak hoorbaar uit Hf Mf.
AM = diode
FM = discriminator
Zweving-oscillator [BFO]:en Productdetector:
De detector doet niks anders dan f1+f2 en f1-f2 waarna deze gemengd wordt met een laag doorlaat-filter voor demodulatie.
De BFO reconstrueert een draaggolf bij EZB en maakt de geschakelde draaggolf in CW hoorbaar.
LF versterker:
Een LF-versterker is dus een versterker, die signalen met frequenties tussen 20 Hz en 20 kHz versterkt.
Bij radiotoepassingen alle frequenties tussen 30 kHz en 300 kHz.
In een LF versterker zitten geen spoelen.
De spanningsversterking A kan worden uitgerekend.
AVR:
Automatsche Versterker Regeling.
Een automatische spanningsregelaar is een apparaat dat een gemeten spanning constant tracht te houden door het sturen van de uitgang.
Het gemiddelde uitganssignaal wordt teruggevoerd naar de ingang zodat we dmv versterking [of niet] een goed uitgangssignaal hebben.

S-meter:
Een S meter (signaalsterkte meter) is een indicator vaak voorzien op communicatie-ontvangers , zoals amateur radio -ontvangers of kortegolf omroep.
De schaal markeringen zijn afgeleid van een subjectief systeem voor de verslaglegging signaalsterkte van S1 tot S9 als onderdeel van de RST-code.
De term S kan worden gebruikt om te verwijzen naar de hoeveelheid signaalsterkte vereist om een S meteraanwijzing van de ene naar de volgende markering.
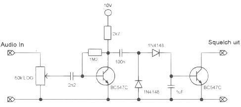
Ruisonderdrukker [squelch]:
De ruisonderdrukker kijkt of het signaal boven een bepaalde (vaak instelbare) drempel uitkomt.
Is dit het geval dan wordt het Lf-signaal aan de Lf-versterker doorgegeven.
Is dit niet het geval dan gebeurt dit niet en komt er dus geen geluid uit de luidspreker.
Hiermee voorkomt men dat een ontvanger hinderlijk staat te ruisen als er geen signaal is.
De ruisonderdrukker is meestal te vinden tussen de detector en de Lf-versterker.